根据读者需求,图书馆决定自7月22日起延长部分区域开放时间,调整后7月22日——9月10日各服务窗口开放安排如下:
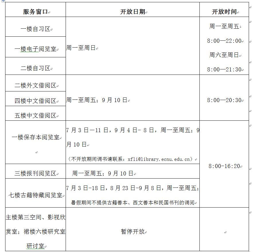
一、闵行校区图书馆

注:暑假期间预约图书服务暂停。
如需帮助,请联系xfli@library.ecnu.edu.cn;电话:18019412818
二、普陀校区图书馆

注:① 暑假期间预约图书服务暂停。
②7月份四五楼开架书库将进行布局调整,五楼图书将搬至六楼,四楼部分图书搬至五楼,调整期间给读者带来不便,敬请谅解。
三、情 报 咨 询 服 务

四、馆际互借与文献传递服务
请见图书馆网站:2017暑假馆际互借与文献传递服务通知
华东师范大学图书馆
2017年6月27日